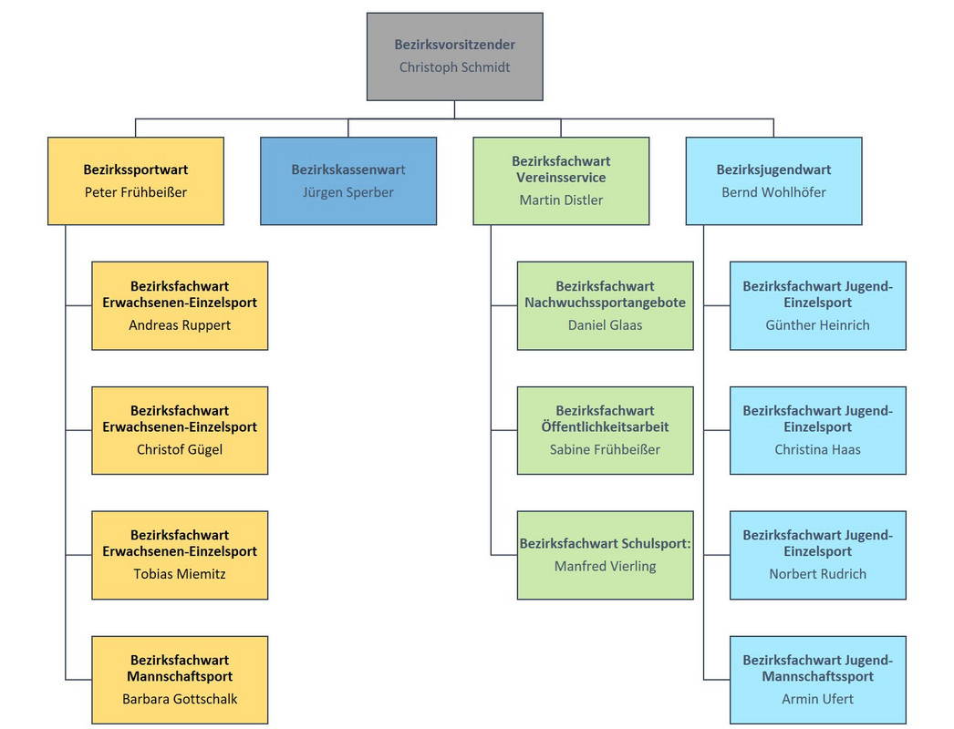
Der Tischtennisbezirk Mittelfranken-Nord hat, um die Entscheidungs- und Organisationsprozesse innerhalb der Bezirkes transparent zu machen und die Zuständigkeiten zu klären eine Geschäftsordnung erlassen.
In dieser Ordnung werden die einzelnen Gremien und deren Zusammensetzung bekanntgegeben. Diese Gremien werden, sofern nötig, Durchführungsbestimmungen erarbeiten, sowie Entscheidungen treffen und Auslosungen (z.B. bei der Relegation) durchführen.
Die detaillierten Aufgaben sind in der Satzung des Bayerischen Tischtennis Verbandes näher erläutert und können dort nachgelesen werden.
Die Geschäftsordnung ist bei den Bezirksdownloads zu finden. Dort steht ebenfalls ein Organigramm zum Download zur Verfügung.










